******英国威廉希尔公司_williamhill官网 - 中文网站
当前位置: 首页 >> williamhill官网 >> 科研动态 >> 正文
13 2025.11

阅读:

    英国威廉希尔公司植保刘铜教授团队在国际顶刊《Plant Communications》(IF=11.6)发文揭示miRNA跨界调控机制

近日,英国威廉希尔公司热带农林学院/三亚南繁研究院刘铜教授团队在Cell Press旗下的顶级植物学期刊Plant Communications(IF=11.6)上发表了最新研究成果,成功揭示了一种由植物自身小分子RNA跨界调控以高效防控灰霉病的新型机制,研发出一种基于纳米材料的绿色高效递送系统,为农业绿色可持续发展提供了全新的解决方案。

研究背景: 灰葡萄孢(Botrytis cinerea)引起的灰霉病严重影响番茄、草莓、葡萄等多种作物的产量与品质。传统化学农药虽能短期控制病害,但长期使用易导致抗药性、环境污染和食品安全问题。近年来,RNA干扰(RNAi)技术显示出巨大的生物防治潜力,但其应用受限于RNA分子的不稳定性与递送效率低等问题。

研究内容

(1)miR393跨界传递并抑制真菌生长

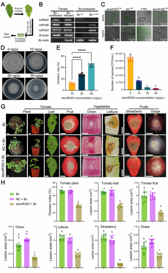
研究发现,番茄miR393可跨界进入灰霉病菌体内,特异性靶向其细胞壁合成关键基因BcFKS1,导致真菌细胞壁结构破坏,菌丝生长和孢子形成显著受抑制。实验表明,外源双链miR393(dsmiR393)可使灰霉病菌丝生长减少67%,产孢量下降99%。

番茄miR393可跨界进入灰葡萄孢菌并降低其致病性

(2)激活植物免疫系统

除了直接抑制病原菌,miR393还能调控番茄体内的茉莉酸(JA)与水杨酸(SA)信号通路,抑制生长素受体基因表达,并诱导抗病蛋白PR1大量积累(提升6.8倍),从而增强植物系统性抗病能力。

(3)纳米载体提升稳定性与递送效率

研究团队利用星形聚阳离子(SPc)纳米材料构建了dsmiR393递送系统。该载体将miR393在RNase环境中的降解半衰期延长了6倍,递送效率提高了35%–65%,并在番茄、草莓、葡萄等多种作物中实现了显著病害控制效果,病斑面积减少最高达88%。

纳米材料SPc可显著增强双链miR393分子的稳定性与递送效率

(4)多宿主验证与持久性优势

在番茄、草莓、葡萄、洋葱和生菜等多种植物中,SPc负载的dsmiR393均表现出优于传统化学农药(如戊唑醇)的防治效果,且持效期长达25天以上。

研究结论该研究不仅揭示了miR393在植物—病原菌互作中的跨界RNA干扰机制,还开发出一种基于纳米材料的RNA递送策略,为实现绿色、可持续的农业病害防控提供了新路径。该技术具有高度特异性、环境友好性和广谱适用性,未来有望替代部分化学农药,推动农作物病害管理的技术革新。

纳米材料介导的miR393递送通过跨界靶向灰葡萄孢菌BcFKS1基因抑制病原菌生长,另一方面激活宿主植物的茉莉酸/水杨酸信号通路赋予植物抗病性

论文由在读博士生尹雅萍为第一作者、王睿副教授、侯巨梅副研究员为共同第一作者,英国威廉希尔公司热带农林学院/三亚南繁研究院刘铜教授为唯一通讯作者。研究获得海南省科技人才创新项目及英国威廉希尔公司协同创新项目资助。

全文链接:https://www.cell.com/plant-communications/fulltext/S2590-3462(25)00377-3

(图文:刘铜,审核:王睿)

版权所有:英国威廉希尔公司_williamhill官网 - 中文网站
  • 院长邮箱:miao@hainanu.edu.cn
  • 书记邮箱:yuxd@hainanu.edu.cn
  • 学院邮箱:rdnlxy@hainanu.edu.cn
  • 综合办公室:0898-23631311、23632047
  • 本科教务办公室:0898-23325008
  • 研究生管理办公室:0898-23508358
  • 地址:海南省儋州市那大镇宝岛新村英国威廉希尔公司儋州校区8号楼 邮编:571737
  • 美工支持/中旗网络
  • 英国威廉希尔公司