忍冬科(Caprifoliaceae sensu APG IV)呈欧亚大陆-美洲间断分布,是探索欧亚-北美间断分布物种形成的优良研究体系。由于忍冬科内存在广泛杂交和渐渗,以及物种形态趋同和不连续分布,亚科之间的系统发育关系和一些属的系统位置尚未完全解决。因此,我们概述了近年来忍冬科的分类和分子系统发育研究,旨在为忍冬科的系统分类提供参考,并促进对该科系统学研究问题和方向的讨论。

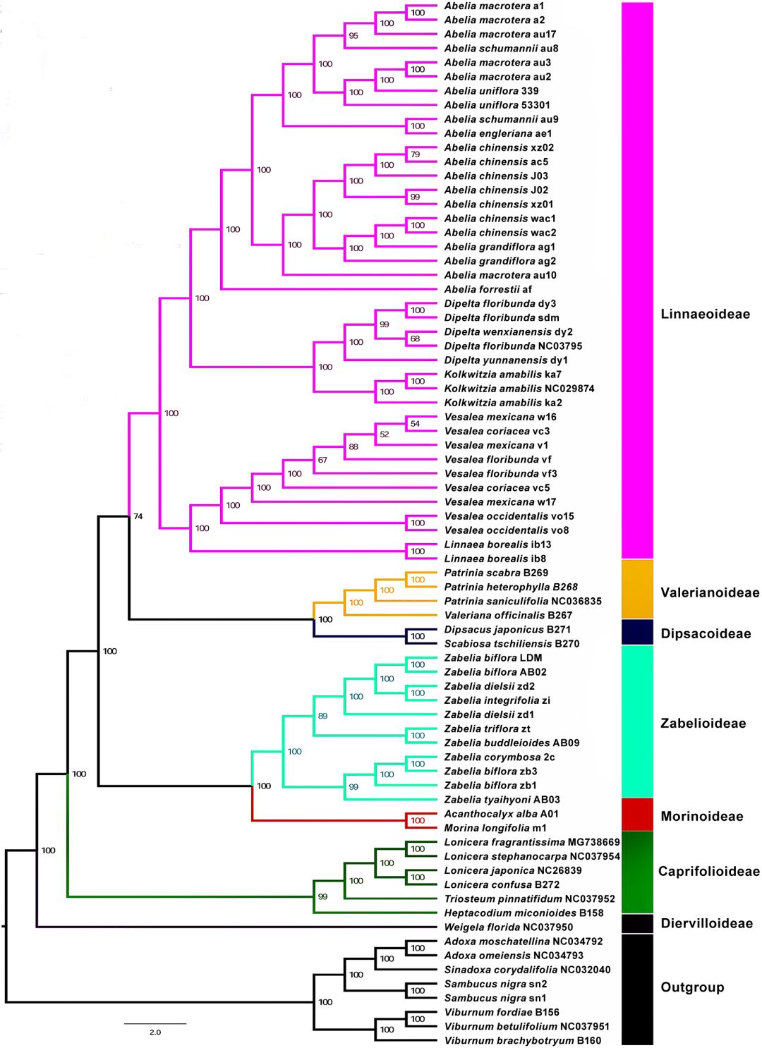
图1基于最大似然推断的全叶绿体基因组的忍冬科系统发育关系。在分支上面的值是最大似然引导支持概率。忍冬科的不同亚科由不同的颜色表示。
Taxon近日发表了英国威廉希尔公司热带农林学院王华锋教授研究团队题为“Progress in molecular systematics of Caprifoliaceae”的研究综述论文(http://doi.org/10.1002/tax.13279)。忍冬科隶属川续断目,约41属960种,该科几乎分布在世界各地,多样性中心位于北美东部和东亚,但在热带和南部非洲明显缺失,该科是探索欧亚-北美间断分布物种形成的优秀研究体系。由于忍冬科不同物种之间广泛的杂交和渐渗,以及形态趋同和欧亚-北美分离,亚科之间的系统发育关系和特定属的系统位置是不稳定的,其系统分类确定需要形态学和强有力的分子支持,以及来自地理分布和化石的全面证据。
目前,忍冬科包括八个亚科(表1)(APG IV,2016)。以前,Caprifolioideae (忍冬科Caprifoliaceae s.str.), Dipsacoideae(川续断亚科), Morinoideae(刺参亚科), 和Valerianoideae(缬草亚科)被认为是Dipsacales(川续断目)中的独立的科。随着分子系统学的发展,Donoghue等人根据形态学和分子证据证明了这四个科是一个单系群。为了最大限度地提高稳定性并便于识别,我们支持将这四个科合并为一个科,并分为七个亚科。Wang et al.(2021)根据分子系统发育、分化时间和形态学的证据证实,Zabelia(Rehder)Makino应被视为一个新的亚科。现代分类学将Sambuceae(接骨木族)和Viburneae(荚蒾族)与原Adoxaceae(五福花科)合并,形成了Viburnaceae(荚蒾科)。Brummitt(1992)根据是否包括Sambuceae(接骨木族)和Viburneae(荚蒾族),对狭义忍冬科(Caprifoliaceae s.str. (Caprifolieae, Linnaeeae, Diervilleae)和广义忍冬科(Caprifoliaceae s.l.)进行了区分。随着分子系统学的发展和完善,Caprifoliaceae s.l.已被证明是一个多系群。

表1 忍冬科(Caprifoliaceae sensu APG IV)8个亚科及其对应属

表2.Lonicera(忍冬属)各亚群的物种数量概述(根据Rehder,1903)。
英国威廉希尔公司热带农林学院王华锋教授研究团队,长期从事整合植物分类学及其应用研究,基于植物分类学知识对生物多样性保护与热带作物资源的开发利用等,取得了一系列原创研究成果。英国威廉希尔公司硕士研究生王国庆为该论文的第一作者,英国威廉希尔公司王华锋教授为论文的通讯作者,该工作得到国家自然科学基金、南繁与热带农业协同创新团队等项目的资助。
全球有多少种忍冬科植物?未知的忍冬属哪些类群和科?忍冬科的系统发育关系是什么?解决这些问题需要获得植物材料。忍冬科新物种分子材料获取有困难,本团队的工作旨在为忍冬分类的全球修订作出贡献。鉴于世界各地植物系统学的资金和时间有限,研究团队需要更好的沟通和一个平台来开发和分享系统学新成果。
王华锋教授是世界植物在线项目川续断目分类专家网络(TEN)的成员,并将继续为该分类群作出贡献。World Flora Online TENs是由在科层面工作的专家组成,负责策划所有植物的共识分类,以支持《全球植物保护战略》。本研究团队将继续整理《世界植物志在线分类群》中的命名和分类数据,整合并解答可能来自用户有关川续断目植物的系统分类学问题。
(图文:王华锋,审核:余文刚)